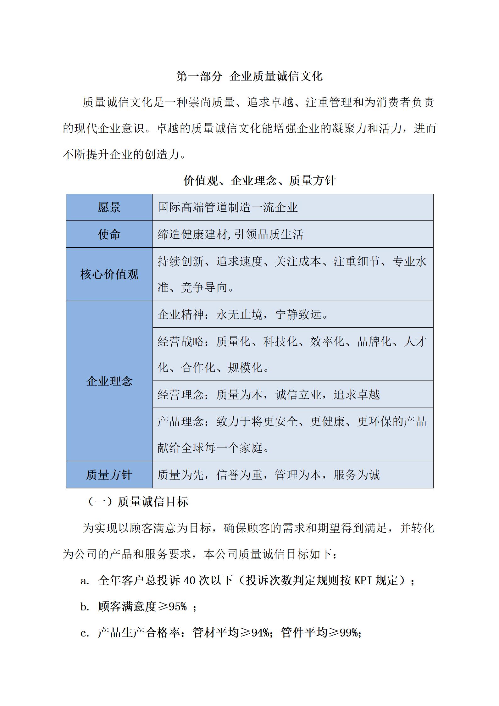
400-188-9511
內銷部: 李(lǐ)先生
手機: 18657576420 / 18957572800
電話: 0575-87630107
外貿部: 李先生
手機: 18657504928
電話: 0575-87630102
網址:www.wzcjyoga.com
地址:浙江省諸暨市店(diàn)口鎮紫(zǐ)陽路8號